-
[Maven] 참고용maven 2022. 11. 2. 15:53
메이븐에서 진행되는 모든 작업은 메이븐 플러그인이 수행함
(특정 플러그인의 goal(작업)이 수행)
특정 플러그인은 하나 이상의 goal(작업)을 포함
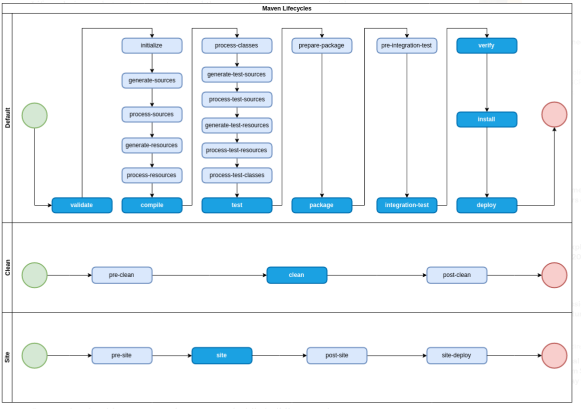
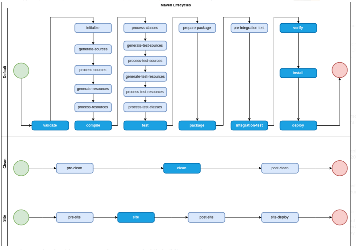
여러 goal들이 묶인 것이 phase이다
(phase 종류 -> complie, package, test-compile, test 등등)
lifecycle은 pahse들로 구성됨
(lifecycle 종류 -> default, clean, site)
https://maven.apache.org/guides/introduction/introduction-to-the-lifecycle.html#Lifecycle_Reference
Maven – Introduction to the Build Lifecycle
The build lifecycle is simple enough to use, but when you are constructing a Maven build for a project, how do you go about assigning tasks to each of those build phases? The first, and most common way, is to set the packaging for your project via the equa
maven.apache.org

https://medium.com/@yetanothersoftwareengineer/maven-lifecycle-phases-plugins-and-goals-25d8e33fa22 
참고용
mvn help:describe -Dcmd=페이즈이름
ex) mvn help:describe -Dcmd=clean